造价站
|
造价招标协会
九州(中国)
信息公开
信息公开指南
依申请公开
市造价主管机构
区造价主管机构
造价咨询企业
名录
造价人员从业
名单
违法违规通报
诚信排名
备案信息公开
定额标准
工作依据
计价依据解释
造价审查
造价纠纷调解
计价监督
工作依据
诚信管理
企业名录
动态检查
备案信息公开
合同备案管理
价格信息
工作依据
动态人工工资
综合价格
建筑工种劳务市场价格
市场价格
施工机械租赁价格信息
周转材料租赁价格信息
厂商价格信息
建筑材料市场价格采编系统
协会资讯
协会动态
造价员管理
协会简介
信息公开
协会章程
会员管理办法
协会会员
资料下载
办事指南
指数指标
指数
指标
法律法规
国家法律
行政法规
部门规章
地方法规、规章
当前位置:
九州(中国)
>
地方法规、规章
> 广东省文件
> 正文
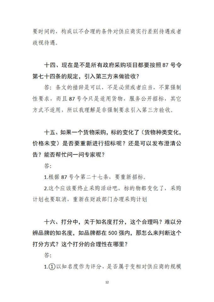
政府采购业务疑难问题解答(第三期)
球速体育官方网站
|
云博五大联赛
|
天博电竞app
|
球速体育开户
|
万搏五大联赛
|
亚美网页版登录入口
|
中欧在线平台
|
MK官方网页版
|
天博官网
|