转发 | 六张图,让招标采购流程“门儿清”
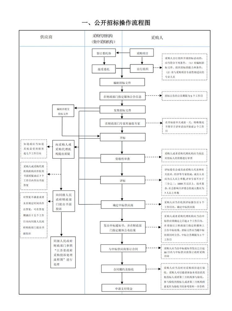
一、公开招标
公开招标是招标投标两种方式之一,属于无限制性竞争招标,是招标人通过依法指定的媒介发布招标公告的方式邀请所有不特定的潜在投标人参加投标,并按照法律规定程序和招标文件规定的评标标准和方法确定中标人的一种竞争交易方式。
依法必须公开招标项目主要有三类:
1.国家重点项目和省、自治区、直辖市人民政府确定的地方重点项目(《招标投标法》第十一条);
2.国有资金占控股或者主导地位的依法必须进行招标的项目(《招标投标法实施条例》第八条);
3.其他法律法规规定必须进行公开招标的项目。例如,《政府采购法》第二十六条规定,公开招标应作为政府采购的主要采购方式;《土地复垦条例》第二十六条规定,政府投资进行复垦的,有关国土资源主管部门应当依照招标投标法律法规的规定,通过公开招标的方式确定土地复垦项目的施工单位。
依法必须公开招标的项目,因存在需求条件和市场供应的限制而无法实施公开招标,且符合法律规定条件情形的,经招标项目有关监督管理部门审批、核准或认定后,可以采用邀请招标方式。
二、竞争性谈判
竞争性谈判是指采购人或者采购代理机构直接邀请一家以上供应商就采购事宜进行谈判的方式。
竞争性谈判采购方式的特点是:
1.可以缩短准备期,能使采购项目更快地发挥作用。
2.减少工作量,省去了大量的开标、投标工作,有利于提高工作效率,减少采购成本。
3.供求双方能够进行更为灵活的谈判。
4.有利于对民族工业进行保护。
5.能够激励供应商自觉将高科技应用到采购产品中,同时又能降低采购风险。
适用范围:
1.依法制定的集中采购目录以内,且未达到公开招标数额标准的货物、服务;
2.依法制定的集中采购目录以外、采购限额标准以上,且未达到公开招标数额标准的货物、服务;
3.达到公开招标数额标准、经批准采用非公开招标方式的货物、服务;
4.按照《招标投标法》及其《招标投标法实施条例》必须进行招标的工程建设项目以外的政府采购工程。
适用条件:
1.招标后没有供应商投标或者没有合格标的,或者重新招标未能成立的;
2.技术复杂或者性质特殊,不能确定详细规格或者具体要求的;
3.非采购人所能预见的原因或者非采购人拖延造成采用招标所需时间不能满足用户紧急需要的;
4.因艺术品采购、专利、专有技术或者服务的时间、数量事先不能确定等原因不能事先计算出价格总额的。
三、竞争性磋商
竞争性磋商采购方式是指采购人、政府采购代理机构通过组建竞争性磋商小组(以下简称磋商小组)与符合条件的供应商就采购货物、工程和服务事宜进行磋商,供应商按照磋商文件的要求提交响应文件和报价,采购人从磋商小组评审后提出的候选供应商名单中确定成交供应商的采购方式。
符合下列情形的项目,可以采用竞争性磋商方式开展采购:
1.政府购买服务项目;
2.技术复杂或者性质特殊,不能确定详细规格或者具体要求的;
3.因艺术品采购、专利、专有技术或者服务的时间、数量事先不能确定等原因不能事先计算出价格总额的;
4.市场竞争不充分的科研项目,以及需要扶持的科技成果转化项目;
5.按照招标投标法及其实施条例必须进行招标的工程建设项目以外的工程建设项目。
四、主要差异
1. 供应商确定方式不同
公开招标是通过发布公告的形式以邀请不特定的供应商来参与投标;
竞争性谈判和竞争性磋商除了发布公告外,还可由采购人、评审专家分别作书面推荐,或者是从省级以上财政部门建立的供应商库中随机抽取。
2. 文件发放日期不同
公开招标的要求是自招标文件开始发出之日起至投标人递交投标文件截止之日止,不得少于20日;
竞争性谈判的要求是从谈判文件发出之日起至供应商提交首次响应文件截止之日止,不得少于3个工作日;
竞争性磋商的要求则是从竞争性磋商文件发出之日起至供应商提交首次响应文件截止之日止,不得少于10日。
3. 澄清修改时限不同
公开招标如果需要对已经发出的招标文件进行必要的澄清或修改,若所需要澄清或修改的内容可能会影响到供应商响应文件编制的,则至少应在投标截止时间15日前,以书面形式通知所有获取招标文件的潜在投标人;若不足15日,则应当顺延供应商递交投标文件的截止时间。
竞争性谈判的规定是在递交首次响应文件截止之日3个工作日前,以书面形式通知所有接收谈判文件的供应商,如果不足3个工作日,则应当顺延供应商递交首次响应文件截止之日。
竞争性磋商的规定则是在提交首次响应文件截止之日至少5日前,以书面形式通知所有获取磋商文件的供应商,若不足5日,则应当顺延供应商递交首次响应文件的截止时间。
4. 评审方法不同
公开招标的主要评审方法为综合评标法以及最低评标价法。
竞争性谈判的评审方法则是谈判小组所有成员集中与单个供应商分别进行谈判。并在规定的时间内进行二轮报价以及最终报价。然后采购人从谈判小组提出的成交候选人中选出最符合采购需求、质量和服务相对等且报价最低的供应商作为成交供应商,并将最终结果告知所有参加谈判的未成交的供应商。
竞争性磋商的评审方法是竞争性磋商小组所有成员集中与单个供应商分别进行磋商,在明确采购需求之后,要求所有参与供应商进行最终报价,最后按照磋商文件规定的各项评审因素进行量化指标评审,得分最高的供应商即为中标候选供应商。
5. 评审侧重不同
公开招标(一般情况下)和竞争性谈判最主要考虑的是“价格因素”。
竞争性磋商最主要考虑的则是“综合指标”。在磋商中,供应商可以更明确的理解采购需求,而在最终报价中,采取的也是综合打分的方式,这同样也是对供应商综合能力的一个判断。
江苏省财政厅政府采购处发布了6张操作流程图,包括公开招标操作流程图、竞争性谈判操作流程图、单一来源操作流程图、邀请招标操作流程图、询价操作流程图、竞争性磋商操作流程图,非常值得学习、借鉴。





