我会成功举办“广联达杯”工程造价改革知识技能大赛
为弘扬改革精神,打造技能精英,发挥知识技能竞赛在人才培养、选拔、激励等方面的积极作用,加快建设一支“知识型、技能型、创新型”劳动者大军,2023年5月25日-5月26日,由佛山市建设工程造价服务中心指导,佛山市全过程工程咨询管理协会主办、广联达公司承办的“广联达杯”工程造价改革知识技能竞赛活动在佛山顺利举行,活动得到了广东人信工程咨询有限公司、华联世纪工程咨询股份有限公司、广东盛建工程事务咨询有限公司、佛山市材价网工程信息咨询有限公司、佛山市天诚工程咨询管理有限公司等单位的大力支持。九州在线登录建监科科长李玉媚,佛山市建设工程造价服务中心主任余建平、造价监测室负责人邹锦,佛山市政务服务数据管理局交易监管科四级主任科员萧斌,广东省工程造价协会秘书长许锡雁,佛山市全过程工程咨询管理协会会长张思中、党支部书记罗瑛玮、副会长兼执行秘书长林深榆、副会长孙康全、陆家顺,广联达设计&成本业务客户群广东区域总经理赵文靖等出席活动。共有24支参赛队伍、近百名选手参加比赛。
花絮视频
点击视频回顾现场精彩
佛山市全过程工程咨询管理协会会长 张思中
大赛开始前,佛山市全过程工程咨询管理协会会长张思中为竞赛开场致辞。张会长指出,本次知识技能竞赛在多个单位的支持和协助下,为全过程工程咨询专业人员展示技能搭建了一个广阔的平台,引领广大从业者努力成为有理想、守信念、懂技术、会创新、敢担当、讲奉献的高技能人才,同时对参赛选手表达了期望和祝愿,希望各位参赛选手能够赛出水平、赛出风采。
理论赛
竞赛第一天,25号下午主会场举办了团队理论题组初赛。设置必答题和抢答题两个环节,题目内容涵盖工程造价、算量和招标采购三大方面。每小组以公司为单位,分为两场对决,每场12支队伍,共24支队伍进行较量,现场邀请了冼建宇、于勇、赖灿辉、马建图作为专家评委。选手们各显身手、各尽所能,各家发挥自身优势,亮剑赛场。参赛选手们认真专注,场下观众不时为选手加油喝彩。
技能赛
同时,分会场进行了个人技能题组初赛,由广联达提供平台进行土建建模竞赛,内容包括土建专业的GTJ2021算量软件等实操题,最后以工程量表形式提交答案,来自22个单位的参赛选手展开了激烈的角逐。
经过一天的激烈角逐,个人技能题组12名选手、团队理论题组12支队伍脱颖而出,晋级决赛。
竞赛第二天(26号下午)迎来了最后的荣誉争夺战,由最终理论题组入围的12支队伍以及技能题组12名选手进行决赛,理论组决赛题目设置必答题、抢答题、风险题三个环节,其中风险题由选手在指定时间内回答完毕后,由专家评委组进行点评,决赛邀请了:余建平、萧斌、邹锦作为专家评委。技能题组的12名选手依旧由广联达提供平台进行土建建模竞赛。比赛过程紧张激烈、扣人心弦,选手们全力以赴,用扎实而精湛的专业知识积极应战。
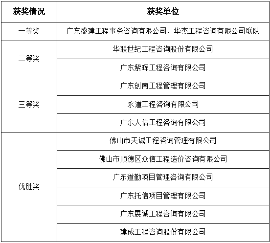
经过两天激烈的角逐,最终决出团队奖共12名(分别是一等奖1名、二等奖2名、三等奖3名、优胜奖6名),获奖名单如下:
个人奖共12名(分别是一等奖1名、二等奖2名、三等奖3名、优胜奖6名),获奖名单如下:
佛山市建设工程造价服务中心主任 余建平
颁奖典礼前,佛山市建设工程造价服务中心主任余建平对参赛选手表现出强烈的竞争意识和高涨的参赛热情表示肯定,并表示,本次大赛促进了行业业务交流,加快了新一代人才梯队成长,推动了传统的造价改革,让各企业向全过程咨询发展,对于佛山高质量人才发展起到了重要的作用,对大赛的圆满举办表示衷心的祝贺。
广联达设计&成本业务客户群广东区域总经理 赵文靖
随后,广联达作为大赛协办单位,广联达设计&成本业务客户群广东区域总经理赵文靖进行颁奖致辞,赵总感谢佛山全过程工程咨询管理协会对广联达的信任和认可,广联达作为协办单位,全力提供技术与服务支持。大赛期间也见证了佛山各企业对本次大赛的重视,以及佛山对于打造技能精英大军的的决心,广联达将继续在行业的道路上不断地探索与实践,为佛山的人才梯队建设和降本增效的道路上添砖加瓦!广联达未来愿与更多行业伙伴更深入地交流合作,共同担当数字化转型的重任。
个人技能组获奖者

理论组获奖队伍